上海开放大学招生问答
- 未知 2026-01-22 11:27 小编
-
关注公众号
快扫码关注分享
公众号吧
- 点击下载高顿教育APP体验更佳
上海开放大学招生问答
1. 报读上海开放大学本科或专科需要参加入学考试吗?本科的入学水平测试是入学考试吗?
上海开放大学本科或专科是开放教育,实行注册入学,不需要参加入学考试,只要通过入学资格审核即可入学。
报读上海开放大学专科起点本科专业的学生,还需参加入学水平测试。该测试是为了了解学生的文化基础及专业知识水平,以便学校针对不同水平的学生有效地开展教学及辅导,进行分类指导。
具有教育部审定核准的国民教育系列相同或相近专业高等专科(含专科)以上学历者可以报读专升本。具有普通高中、职业高中、业余高中、中专、技校、职校学历或同等学力者可以报读高起专。
本科护理学专业招生对象还须是持有护士执业资格证书的在职人员。
专科护理(老年护理)专业招生对象仅限于护理中专毕业、持有护理类别专业技术资格证书或护士执业证书的人员。
2. 应该去哪里报名?有咨询电话吗?
我校不与中介机构合作招生,报名学员请到上海开放大学总校、设在各区的分校(教学点)直接报名,或通过招生网站、微信公众号在线预约报名。维护自身权益,谨防上当受骗。
官方招生网站:https://zhaosheng.sou.edu.cn
官方微信公众号:上海开放大学招办
总校、分校(教学点)的办学地址和报名咨询电话:
|
所在区 |
序号 |
分校/教学点 |
地址 |
电话 |
|
杨浦区 |
1 |
总校 |
国顺路288号 (民生校区:民星路527号) |
25653114 (民生校区:25654007) |
|
黄浦区 |
2 |
黄浦分校 |
四川南路37号 |
63113853 |
|
陆家浜路1085号 |
63674992 |
|||
|
建国西路154号 |
64455114 |
|||
|
3 |
新世界集团分校 |
延安东路205号 |
53580028 |
|
|
徐汇区 |
4 |
徐汇分校 |
百色路88号博翠中心1号楼815室 |
64226302 |
|
5 |
交大昂立分校 |
番禺路868号1号楼3楼300室 |
64480217 |
|
|
6 |
外经贸分校 |
中山西路2271号 |
54253849 |
|
|
7 |
上海新知进修学院教学点 |
永嘉路699号4楼 |
4008702886 |
|
|
长宁区 |
8 |
航空运输学院 |
水城路68号 |
62191964 |
|
62086137 |
||||
|
静安区 |
9 |
静安分校 |
胶州路601号 |
62535692 |
|
10 |
文化旅游学院 |
昌平路68号711B |
62778005 |
|
|
11 |
上海市企业管理进修学院 教学点 |
共和新路2623号B号楼1楼110室 |
56311567 |
|
|
12 |
建设分校 |
河南北路301号601-1室 |
63253092 |
|
|
普陀区 |
13 |
普陀分校 |
曹杨路805号 |
62541651 |
|
14 |
时尚学院 |
长寿路652号E座 |
62278413 |
|
|
15 |
慧承文化进修学院教学点 |
长寿路393号 (报名地址:西康路1255号普陀科技大厦16楼) |
60526130 |
|
|
虹口区 |
16 |
上海虹口开放大学 |
四川北路1702弄32号 |
65872892 |
|
17 |
工程大分校 |
逸仙路58号 |
65603370 |
|
|
18 |
邮电分校 |
天宝路879号B楼416室 |
65142018 |
|
|
杨浦区 |
19 |
杨浦分校 |
世界路200号 |
55493373 |
|
闵行区 |
20 |
闵行分校 |
莘北路100号 |
64981012 |
|
景谷路125号 |
54706455 |
|||
|
宝山区 |
21 |
宝山分校 |
永乐路737号 |
56126313 |
|
22 |
百联集团分校 |
锦秋路1333号 |
56133574 |
|
|
嘉定区 |
23 |
嘉定分校 |
金沙路280号 |
69990085 |
|
浦东新区 |
24 |
浦东东校 |
川沙镇川环南路320号 |
50993598 |
|
五莲路201弄 |
58469363 |
|||
|
昌里东路411弄56号 |
50860950 |
|||
|
25 |
浦东南校 |
惠南镇英雄路39号 |
58024813 |
|
|
26 |
浦东西校 |
南泉路1190号 |
50893852 |
|
|
27 |
沪东中华进修学院教学点 |
金桥路555号 |
58460761 |
|
|
金山区 |
28 |
金山分校 |
朱泾镇万安街950号 |
67311870 |
|
石化柳城路 280 号 |
57952111 |
|||
|
29 |
泽达教学点 |
龙胜路1000号 |
37288090 |
|
|
30 |
石化工业学校培训中心教学点 |
石化海棠新村61号 |
57956401 |
|
|
松江区 |
31 |
上海松江开放大学 |
西林北路448号 |
57720641 |
|
青浦区 |
32 |
青浦分校 |
青浦镇章浜路118号 |
59721222 |
|
奉贤区 |
33 |
奉贤分校 |
南桥镇电大路10号 |
57427105 |
|
崇明区 |
34 |
崇明分校 |
城桥镇东门路557号 |
59611280 |
注:区按上海行政区划代码排序
3. 初中生可以报读上海开放大学吗?我只对上海开放大学的某些课程感兴趣,可以报读吗?
未具备开放教育专科入学资格的学生,可报名参加由上海市电视中专和上海开放大学联合推出的“电中-开大”直通车项目。参加该项目的学生,最短四年内达到规定要求,可取得中专和大专的毕业证书。上海市电视中专总校地址:上海市长宁区安化路360号,咨询电话:021-25654173,官方网站:https://dz.sou.edu.cn/
上海开放大学将本科和专科部分专业中的若干门课程向社会开放,有学习需要或有兴趣的学习者皆可报读。
4. 如何办理报名手续?
学生凭本人身份证、毕业证书原件到总校或分校(教学点)报名。非沪籍学生还需提供在上海市居住或工作的相关证明。报读专升本的学生根据原毕业证书情况,还需提供教育部学历证书电子注册备案表(有效期内)或学历认证报告或国(境)外学历学位相关认证报告。
通过上海开放大学招生官方微信(微信号:上海开放大学招办)或招生网站(https://zhaosheng.sou.edu.cn)进行预约报名,但在报名结束前须持报名材料到校进行现场确认,并完成缴费手续。
报名费14元。报读上海开放大学开放教育本科(专科起点本科)的学生还需缴纳入学水平测试费26元/门。2025年秋季招生截止日期为2025年9月14日。
5. 如何查询并获得教育部学历证书电子注册备案表?
持专科及专科以上毕业证书报读的学生,需提供《学历证书电子注册备案表》(有效期内)。
第一步,访问中国高等教育学生信息网(网址:https://www.chsi.com.cn)“学信档案”,实名注册后,使用中国高等教育学生信息网账号进行登录;
第二步,成功登入后,点击顶部菜单中的“在线验证报告”栏目;
第三步,进行《教育部学历证书电子注册备案表》的申请和打印。
具体查询方式以中国高等教育学生信息网公布为准。
6. 如何获得学历认证报告?
2002年以前的高等教育学历证书,以及2002年之后未在学信网中注册的高等教育学历证书,需提供学历认证报告。自2018年7月1日起,中国高等教育学生信息网全面取消高等教育学历证书认证服务收费。
学生访问中国高等教育学生信息网(http://www.chsi.com.cn)“学信档案”,完成实名注册并登录。选择菜单“学历认证与成绩验证”,点击“去申请”。点击进入网上申请系统。按照要求填写信息、上传附件等。其中,身份证须上传正反两面,所有上传附件须清晰可认。
具体查询方法以中国高等教育学生信息网公布为准。
7. 如何获得国(境)外学历学位相关认证报告?
持国(境)外专科及专科以上学历学位毕业证书者,需提供国(境)外学历学位相关认证报告。学生可登入教育部(中国)留学服务中心(https://portal.cscse.edu.cn),选择菜单栏“服务大厅”点击“学历学位认证”模块,按要求进行操作。咨询电话:010-62677800(客服中心)。
具体查询方法以教育部(中国)留学服务中心网公布为准。
8. 报读本科都要完成补修课吗?
补修课针对跨学科报读专升本专业的学生设置,以本专业相关的高起专阶段的核心知识领域为教学内容,帮助学生掌握高起专阶段的基本理论、基本知识和基本技能,为专升本学习奠定基础。
补修课学分不计入毕业总学分。
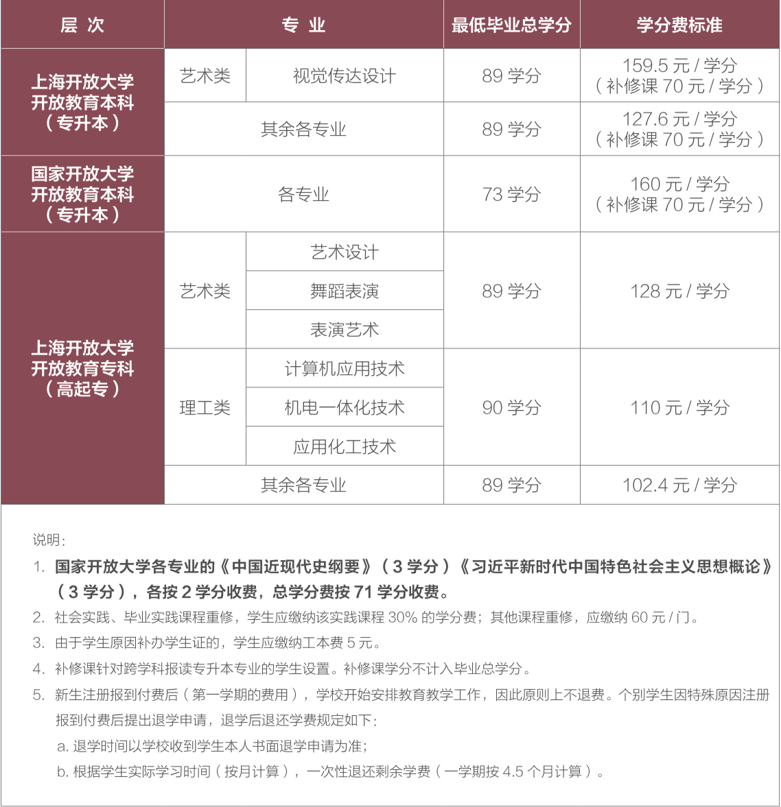
9. 上海开放大学学费贵吗?
上海开放大学实行学分制管理,每学期按学分收费,请勿转账给个人。如按5个学期计算,平均每学期只需支付2000多元学费。具体标准如下:

10.上海开放大学采用何种考试方式?
根据课程的教学和考核要求,考试形式有闭卷考、开卷考。考试方式有笔试、口试、论文考试、作品考试、技能考试、上机考试等。
11. 上海开放大学是什么样的授课方式?
学生参加在线学习及面授学习,完成课程作业,参加课程考试。学生在老师的辅导下,在学校指定的学习平台,利用学习资源(含音视频资源、课件、文字教材、课程虚拟软件等)进行学习。学校安排的面授学习,学生应当根据教学安排,准时到校上课,并积极与教师、同学互动。学习过程中有形成性考核(含课程作业),学生应当主动、自主地完成,这是学习成果的重要体现。
12. 以前学过的学历课程或取得的培训证书有用吗?
学生凡已参加普通本科高校、高等职业学校、开放大学、独立设置成人高等学历教育以及国家自学考试相关课程的学习且考试成绩合格,或已获得相应非学历证书,符合要求可申请免修免考相应课程,实现学分转换。
13. 要读几年才能获得毕业证书?
上海开放大学实行学分制管理。上海开放大学开放教育本科(专升本)、专科(高起专)学习年限2.5—5年。国家开放大学开放教育本科(专升本)学习年限2.5—8年。
学生修完人才培养方案规定修读的课程且考核合格(需要补修的学生还需修满补修课程学分),达到毕业总学分的要求,思想品德经鉴定符合要求,即准予毕业,并获得毕业证书,毕业证书可在中国高等教育学生信息网(http://www.chsi.com.cn)查询。
14. 本科有学士学位吗?
开放教育本科学生满足学士学位授予条件,可向学校学位评定委员会申请学士学位。
国家开放大学开设的本科专业,学生符合条件的可按规定申请国家开放大学学位。学位证书可在中国高等教育学生信息网(http://www.chsi.com.cn)查询。
学士学位申请办法以上海开放大学和国家开放大学当年颁布的有关规定为准。
15. 入学后可以转学、转专业吗?
上海开放大学近40所分校(教学点)遍布全市各区,就近灵活方便是开放大学的办学特色之一。学生入学后因特殊情况符合转学或转专业规定的,由学生本人提出书面申请,办理相关手续。
16. 2025年秋季招生,本科(专升本)开设哪些专业?
上海开放大学开设开放教育本科(专科起点本科)专业共19个,其中上海开放大学专业15个,国家开放大学专业4个。
上海开放大学(专科起点本科):
行政管理、社会工作、家政学、应急管理、财务管理、市场营销、供应链管理、人力资源管理、机械电子工程、软件工程、人工智能、学前教育、汉语言文字(文学经典)、视觉传达设计、养老服务管理
国家开放大学(专科起点本科):法学、护理学、工商管理、商务英语
17. 2025年秋季招生,专科(高起专)开设哪些专业?
行政管理、社区管理与服务、旅游管理、护理(老年护理)、空中乘务、现代家政服务与管理、智慧健康养老服务与管理、工商企业管理、大数据与会计、现代物流管理、电子商务、汽车技术服务与营销、建设工程管理、电子竞技运动与管理、机电一体化技术、计算机应用技术、应用化工技术、艺术设计、舞蹈表演、表演艺术
-
上一篇:没有了
-
下一篇:没有了
1、凡本网站注明“来源高顿教育”或“来源高顿网校”或“来源高顿”,的所有作品,均为本网站合法拥有版权的作品,未经本网站授权,任何媒体、网站、个人不得转载、链接、转帖或以其他方式使用。
2、经本网站合法授权的,应在授权范围内使用,且使用时必须注明“来源高顿网校”或“来源高顿”,并不得对作品中出现的“高顿”字样进行删减、替换等。违反上述声明者,本网站将依法追究其法律责任。
3、本网站的部分资料转载自互联网,均尽力标明作者和出处。本网站转载的目的在于传递更多信息,并不意味着赞同其观点或证实其描述,本网站不对其真实性负责。
4、如您认为本网站刊载作品涉及版权等问题,请与本网站联系(邮箱fawu@gaodun.com,电话:021-31587497),本网站核实确认后会尽快予以处理。
